Relevez votre parcours pour que les clients l'adoptent
Que vous souhaitiez améliorer l’usage d’un outil, faciliter l’achat d’un produit financier ou optimiser la souscription à une assurance, notre mission est simple : vous aider à créer un parcours client parfaitement adapté et adopté.
2 minutes
pour que les clients d’une chaîne d’hypermarché réalisent un parcours d’adhésion à une carte fidélité
+ 80%
de taux de transformation sur un parcours de souscription d’assurance habitation
- 30%
d’abandons utilisateurs sur un parcours omnicanal de souscription
2 mois
pour concevoir un parcours client de bout en bout





Faites la différence avec les start-ups innovantes de notre réseau
Découvrez les start-ups de Blue Circle pour assaisonner vos projets
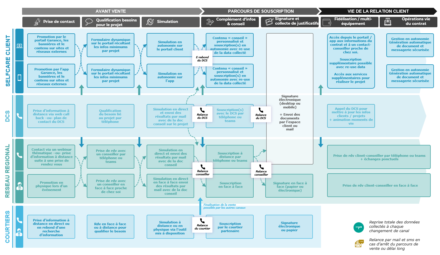
D'un parcours physique à un parcours digital omnicanal
Tout a commencé avec une question simple mais essentielle : Pourquoi tant d’entreprises peinent-elles à créer des parcours clients fluides, engageants et performants ?
Nous avons rapidement constaté que beaucoup d’entre elles, qu’il s’agisse de sociétés BtoB, de banques ou encore de distributeurs, rencontraient des obstacles similaires : trop de frictions, trop d’abandons, et un manque de personnalisation.
C’est là que nous intervenons.
Avec notre démarche projet WedR, nous mettons en œuvre les compétences clés et activons notre réseau de startup pour permettre à chaque entreprise d’offrir à ses clients une expérience utilisateur exceptionnelle dès le premier contact, réduisant ainsi les abandons jusqu’à 30%.
Notre recette commence par un cadrage, accéléré par notre méthode Design Sprint qui embarque tous les collaborateurs et expertises dans le projet : technique, métiers, juridique, design, et même clients…
Nous concevons votre parcours en combinant des expertises métier, expérience utilisateur (UX) pour s’assurer de concevoir un parcours qui répondent aux exigences des utilisateurs et du marché.
Nos experts tech et data garantissent l’implémentation d’un parcours fluide et sécurisé, en capitalisant sur une gestion et une utilisation optimale des données liées à votre parcours.
Enfin, nous vous accompagnons sur la maitrise des impacts sur votre modèle opérationnel et votre IT.
Une réduction des coûts de 20% grâce à nos solutions best-of-breed, et une adoption totale de la part de vos équipes et clients. “
Le résultat ? Un nouveau parcours client conçut en 2 mois tout en assurant un retour sur investissement tangible : réduction des coûts de 20% grâce à nos solutions best-of-breed, et une adoption totale de la part de vos équipes et clients.
Nous savons que la création d’un parcours client réussi ne se limite pas à la livraison d’un projet. C’est pourquoi nous vous accompagnons sur l’ensemble de la chaîne de valeur : du cadrage au lancement et au suivi opérationnel, en passant par la réalisation en agile.
Sécurisez vos gains, on s’engage à vos côtés pour un produit 100% adopté par les clients et 100% intégré dans votre SI.
En savoir plus sur l'expérience client
Et vous ? Êtes-vous prêts à relever votre parcours ?
Quel que soit votre niveau de maturité, faites le choix de devenir notre prochain cas d’étude et bénéficiez d’une analyse confidentielle à 360° de votre parcours